深圳佰司特科技有限公司
专业半导体芯片代理商
一级代理: 维安  ESMT  杰优力   凌思微
公司联系电话:18926034563
联系我们
地址:深圳市龙华区龙华街道三联社区三联创业路19号汇海广场C座11层1106室
联系电话:公司联系电话:18926034563
传真:0755-23771345
Q Q:2471505354
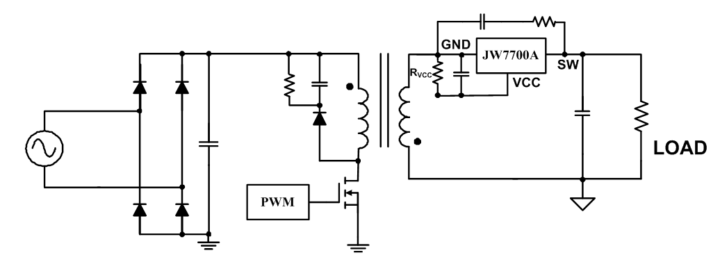
  • JW7700A

  • 品牌: 杰华特 JoulWatt
  • 封装: JW7700A
  • 产品类别: ACDC
  • 主要规格参数
  • 规格书&资料
  • 类似产品
产品描述
JW®7700A是用于反激式转换器的同步整流控制器,带外部MOSFET的JW7700A可替代高效肖特基二极管。 如果VSW高于-500mV或GND与SW之间的电流低于零,则信号控制外部MOS关闭。
 
产品特点
1. 支持DCM和准谐振反激转换器
2.支持高端和低端整流
3.无需外接电源
4.集成15mΩ,40V功率MOSFET
2. 
产品参数
1. MOSFET击穿电压:40V
2. MOSFET Rdson:15mΩ
3.输出电压:5V
4.输出电流:2.4A
 
 
产品电路示意图


Content for Tab 3

Copyright © 深圳佰司特科技有限公司 版权所有 粤ICP备20010541号
全国服务电话:公司联系电话:18926034563   传真:0755-23771345
公司地址:深圳市龙华区龙华街道三联社区三联创业路19号汇海广场C座11层1106室   网站地图