深圳佰司特科技有限公司
专业半导体芯片代理商
一级代理: 维安  ESMT  杰优力   凌思微
公司联系电话:18926034563
联系我们
地址:深圳市龙华区龙华街道三联社区三联创业路19号汇海广场C座11层1106室
联系电话:公司联系电话:18926034563
传真:0755-23771345
Q Q:2471505354
  • JWM9102

  • 品牌: 杰华特 JoulWatt
  • 封装: QFN2.5x3.5x1.6
  • 产品类别: DCDC
  • 主要规格参数
  • 规格书&资料
  • 类似产品
产品描述
JW®M9102 是一款降压转换器模块,内置功率 MOSFET 和电感器。 JWM9102 基于 COT 架构,可实现快速瞬态响应。 JWM9102 在 2.9V~6V 的输入范围内工作,通过集成的 P 沟道和 N 沟道 MOSFET 提供 2A 的连续输出电流。

产品特点
2.9V 至 6V 工作输入范围
高达 2A 的输出电流
0.6V 至 VIN 可调输出电压
2MHz开关频率
100% 占空比实现最低压差
电源良好指示灯
输出放电
输入欠压锁定
输出短路保护
热保护

产品参数
2.9V 至 6V 工作输入范围
高达 2A 的输出电流

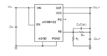
产品电路示意图

 

Content for Tab 3

Copyright © 深圳佰司特科技有限公司 版权所有 粤ICP备20010541号
全国服务电话:公司联系电话:18926034563   传真:0755-23771345
公司地址:深圳市龙华区龙华街道三联社区三联创业路19号汇海广场C座11层1106室   网站地图