深圳佰司特科技有限公司
专业半导体芯片代理商
一级代理: 维安  ESMT  杰优力   凌思微
公司联系电话:18926034563
联系我们
地址:深圳市龙华区龙华街道三联社区三联创业路19号汇海广场C座11层1106室
联系电话:公司联系电话:18926034563
传真:0755-23771345
Q Q:2471505354
  • JW7951

  • 品牌: 杰华特 JoulWatt
  • 封装: QFN3×4-15/ETSSOP20
  • 产品类别: 无线充驱动
  • 主要规格参数
  • 规格书&资料
  • 类似产品
产品描述
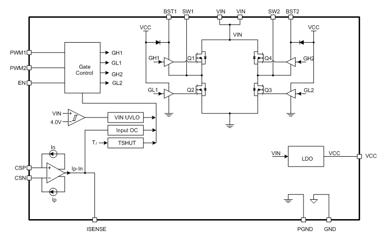
JW®7951为无线充电发射器提供功率变换解决方案。芯片集成了1个全桥电路,包含4个低导通电阻MOSFET及其驱动电路。两路独立的PWM输入信号各控制一个桥臂,为无线充电发射器方案提供灵活应用。
 
产品特点
1. 3V~20V输入电压范围
2. 15W输出功率
3.  集成H桥MOSFETs和驱动电路
4.  集成输入电流采样功能
5.  过流保护,过温保护
 
产品参数
1.  输入电压:3V~20V
2.  输出功率:15W
3. MOSFET RDS(ON):30mΩ
 
 
产品电路示意图

 
Content for Tab 3

Copyright © 深圳佰司特科技有限公司 版权所有 粤ICP备20010541号
全国服务电话:公司联系电话:18926034563   传真:0755-23771345
公司地址:深圳市龙华区龙华街道三联社区三联创业路19号汇海广场C座11层1106室   网站地图