深圳佰司特科技有限公司
专业半导体芯片代理商
一级代理: 维安  ESMT  杰优力   凌思微
公司联系电话:18926034563
联系我们
地址:深圳市龙华区龙华街道三联社区三联创业路19号汇海广场C座11层1106室
联系电话:公司联系电话:18926034563
传真:0755-23771345
Q Q:2471505354
  • JW3631

  • 品牌: 杰华特 JoulWatt
  • 封装:
  • 产品类别: 电池管理系统
  • 主要规格参数
  • 规格书&资料
  • 类似产品
产品描述
JW®3631是便携式电池充电器系统的电源管理解决方案。该设备包含一个功能齐全的电池充电器,充电电流高达3A,3.1A输出和电池保护功能。
充电模式:充电器可以通过5V墙式适配器供电,变化范围为±10%,而过压锁定则可以在电压浪涌期间保护内部电路。当输入电压超过6.1V时,器件自动关闭充电和旁路功能,在OFF状态下充电和旁路功能可以承受高达10V的连续输入电压。
 
产品特点
1.  全集成功率MOSFET,智能充放电管理的5V移动充电设备电池管理系统
2.  输入耐压:10V(DC),12V(瞬时)。
3.  支持BC1.2、苹果、三星等设备自动识别
4.  负载插入检测功能
5. NTC温度保护、电池过/欠压保护、芯片过温保护、短路保护等
 
产品参数
1.  充电:5V/3A
2.  放电:5V/3.1A
3.  充电峰值效率:93%
4.  放电峰值效率:97%
5.  电池浮充电压:4.2V/4.35V
 
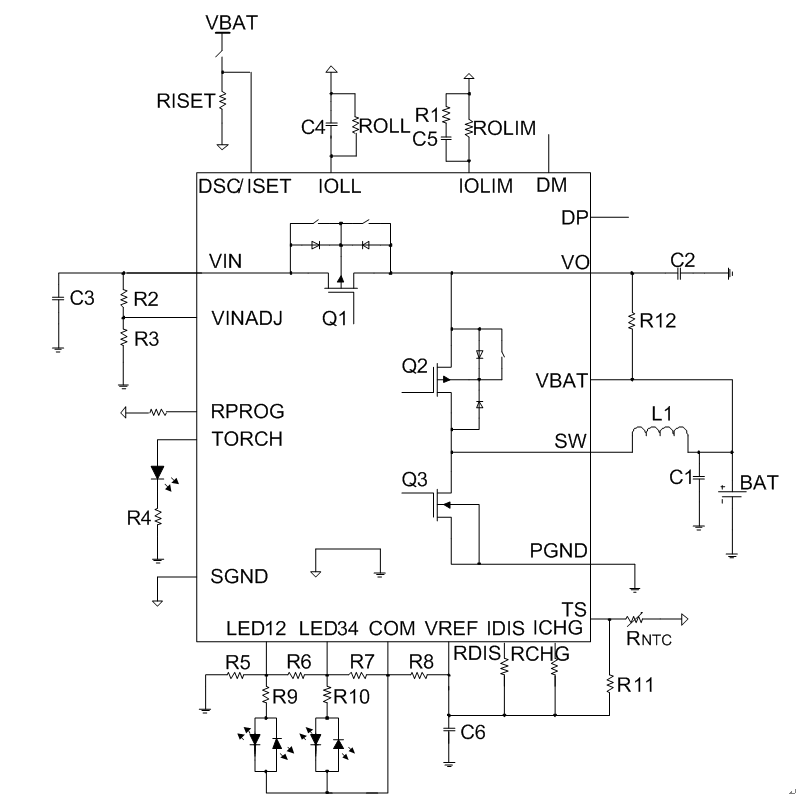
产品电路示意图

Content for Tab 3

Copyright © 深圳佰司特科技有限公司 版权所有 粤ICP备20010541号
全国服务电话:公司联系电话:18926034563   传真:0755-23771345
公司地址:深圳市龙华区龙华街道三联社区三联创业路19号汇海广场C座11层1106室   网站地图