深圳佰司特科技有限公司
专业半导体芯片代理商
一级代理: 维安  ESMT  杰优力   凌思微
公司联系电话:18926034563
联系我们
地址:深圳市龙华区龙华街道三联社区三联创业路19号汇海广场C座11层1106室
联系电话:公司联系电话:18926034563
传真:0755-23771345
Q Q:2471505354
  • JW3702

  • 品牌: 杰华特 JoulWatt
  • 封装: QFN4X4-32
  • 产品类别: DCDC
  • 主要规格参数
  • 规格书&资料
  • 类似产品
产品描述
JW3702 是一款同步 4 开关升降压控制器,能够以高效率和快速瞬态响应为 2-4 节锂离子电池充电。 它可以从各种输入源为电池充电,例如 USB 适配器、宽电压 USB PD 源和传统适配器。

产品特点
高达 28V 的击穿电压
3.0V 至 24V 输入电压范围
2.4V 至 24V OTG 输出电压范围
降压到降压-升压和升压模式之间的无缝模式转换
支持2-4节电池充放电
灵活管理涓流、CC 和 CV 充电

产品参数
高达 28V 的击穿电压
3.0V 至 24V 输入电压范围
2.4V 至 24V OTG 输出电压范围

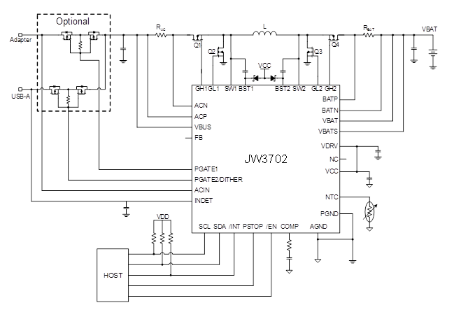
产品电路示意图


 

Content for Tab 3

Copyright © 深圳佰司特科技有限公司 版权所有 粤ICP备20010541号
全国服务电话:公司联系电话:18926034563   传真:0755-23771345
公司地址:深圳市龙华区龙华街道三联社区三联创业路19号汇海广场C座11层1106室   网站地图